5.4 ANÁLISIS DE DATOS

Una vez seleccionadas las variables de interés se procedió al respectivo análisis de la información. Dicho análisis se dividió por fases, siendo estas:

    a) Análisis descriptivo, en el cual se elaboraron tablas cruzadas de los porcentajes o promedios - según corresponda- de la variable de interés con respecto a los niveles de pobreza. Para algunas variables se creyó conveniente desagregar por zona (urbano ó rural) y/o por género.

    b) Análisis estadístico, en donde se profundizó el análisis anteriormente descrito realizando las correspondientes pruebas estadísticas para hallar diferencias. En el caso de las tablas cruzadas (es decir con variables tipo discretas) se utilizó la prueba Chi-Cuadrado y en el caso de las variables de tipo continuo se utilizó ANOVA.

    c) Modelación de datos. Para modelar la condición de ser pobre hay que tener en cuenta que este es un evento categorizado de tipo discreto; específicamente las categorías de pobreza que se han manejado son tres: pobre extremo, pobre y no pobre. Para este tipo de eventos no se recomienda el uso del método de mínimos cuadrados ordinarios, y más bien la metodología sugerida es la estimación en términos de probabilidades recomendándose en estos casos el uso de técnicas estadísticas de estimación discreta tales como logit y probit.

Si bien las funciones base para cada una de estas técnicas son distintas (distribución logística y distribución normal respectivamente), el resultado de los cálculos son similares.

Para los datos en estudio, se aplicó la técnica basada en el logit. Usando el paquete estadístico SPSS se analizaron regresiones del tipo multinomial logistic primero de manera univariada, es decir individualmente cada variable en relación a las categorías de pobreza, y luego de manera multivariada, es decir pobreza relacionada con múltiples variables de interés.

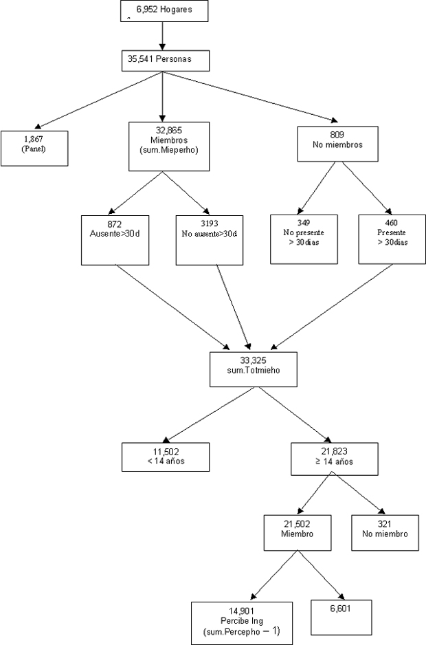
Cuadro No. 1

RESUMEN DE DATOS


CUADROS EN APAISADA

Características y Factores Determinantes de la Pobreza en el Perú